
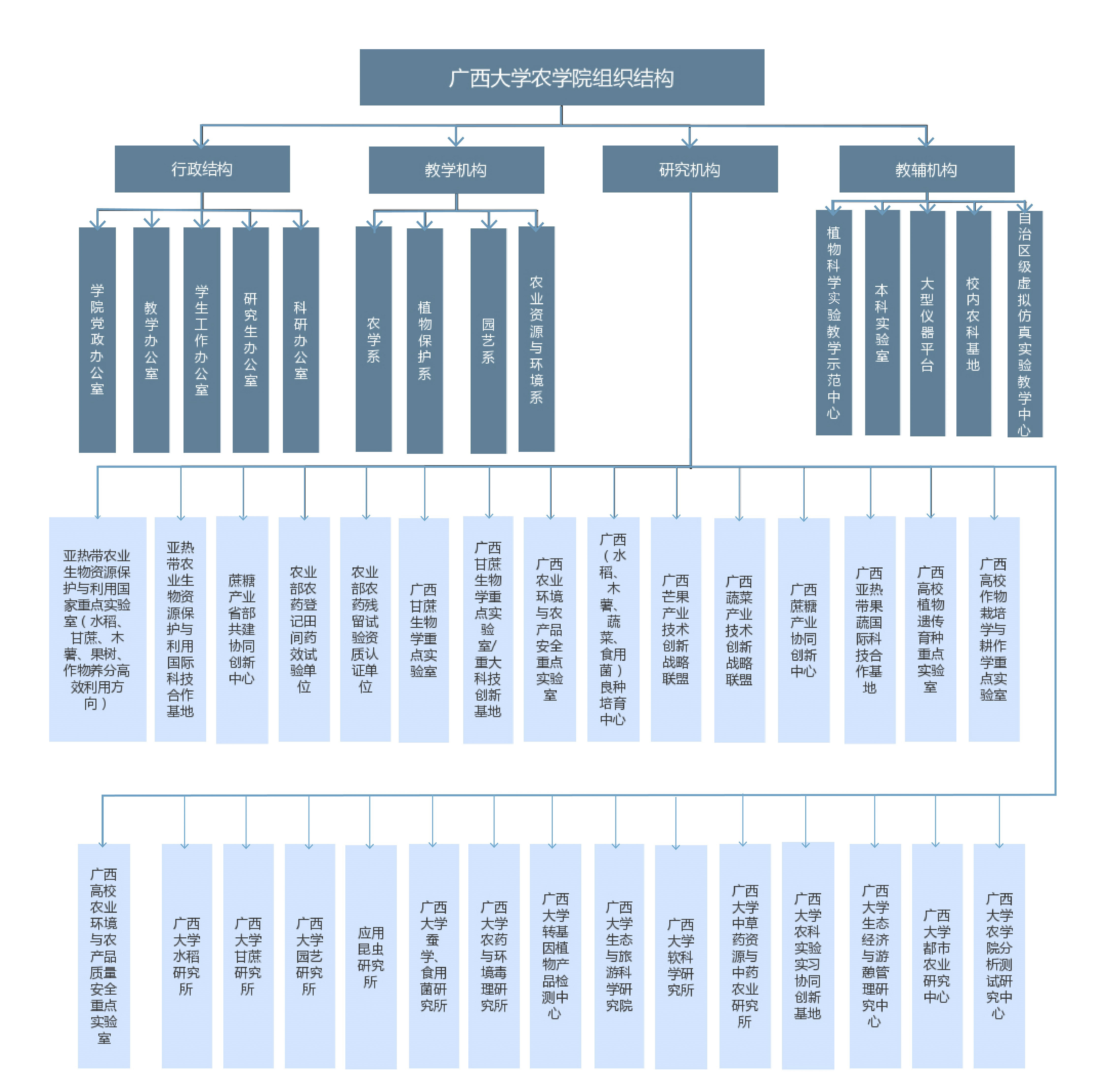
一、行政机构
学院党政办公室、教学办公室、学生工作办公室、研究生办公室、科研办公室
二、教学机构
农学系、植物保护系、园艺系、农业资源与环境系
三、研究机构
亚热带农业生物资源保护与利用国家重点实验室(水稻、甘蔗、木薯、果树、作物养分高效利用方向)、亚热带农业生物资源保护与利用国际科技合作基地、蔗糖产业省部共建协同创新中心、农业农村部农药登记田间药效试验单位、农业农村部农药残留试验资质认证单位;广西亚热带果蔬国际科技合作基地、广西甘蔗生物学重点实验室/重大科技创新基地、广西农业环境与农产品安全重点实验室、广西(水稻、木薯、蔬菜、食用菌)良种培育中心、广西芒果产业技术创新战略联盟、广西蔬菜产业技术创新战略联盟、广西蔗糖产业协同创新中心、广西甘蔗生物学重点实验室;广西高校植物遗传育种重点实验室、广西高校作物栽培学与耕作学重点实验室、广西高校农业环境与农产品质量安全重点实验室;广西大学水稻研究所、广西大学甘蔗研究所、广西大学园艺研究所、应用昆虫研究所、广西大学蚕学研究所、广西大学农药与环境毒理研究所、广西大学食用菌研究所。广西大学生态与旅游科学研究院、广西大学软科学研究所、广西大学中草药资源与中药农业研究所、广西大学农科实验实习协同创新基地、广西大学生态经济与游憩管理研究中心、广西大学都市农业研究中心、248cc永利集团分析测试研究中心。
四、教辅机构
植物科学实验教学示范中心(下设本科实验室、大型仪器平台、校内农科基地)、 自治区级虚拟仿真实验教学中心。

五、依法治校领导小组
组 长:张积森 李建雄
副组长:甘敏思 欧阳雄姣
成 员:周 誉 吴海燕 韦燕燕 姚 伟 杨细平 谭辉华 黄智刚 罗 聪 杨 娟 程夕冉 李 诺
秘 书:程夕冉